1. keruskan TV Sanyo 14 Inch Led indikator kedip kedip
TV Sanyo 14 Inch...model CG14ss1 = Casis = AC8A
Gejala = Led indikator kedip2... TEG B+ terukur 115v normalanya 130v
Hasil Penelusuran di bagian Skunder ternyata Teg semua berdenyut..naik turun..berbekal skema yg ada sy coba melepas Beban satu2..tapi tdk ada hasil....
Pengecekan berlanjut di bagian Primery... selepas meng'Apsen part satu2 di area PSU .. sy temukan R607=10.ohm molor jadi 470.ohm...
Setelah R tersebut sy ganti,,,, ternyata Teg udah normal =130v.. led juga sudah gk kedip2 lagi... TR hor pun sy pasang.... tv sy start,, Byarrrr
tv pun langsung start,,,,,
.
sebelum kasus di tutup.. terlebih dulu sy tutup Casing tv hingga seperti semula dan Kaburrrrrrrrrrrr..hehehhehee,,salam sukses
2. Kerusakan Sanyo QXXAVB488-QXXAVB500
TIPS KERUSAKAN SANYO QXXAVB488/629 – QXXAVB500 (M37221M8)
Revisi 00 - Agustus 2010
Pertama kali mengerjakan model Sanyo dengan ic jungel/chroma/IF QXXAVB488 sulit sekali untuk mendapatkan skema atau data pin-out. Tetapi kami achirnya mendapat referensi menggunakan skema Sanyo dengan nomor part QXXAVB629 dimana menurut pengamatan kami pin-outnya hampir sama.
Berikut data pin-out QXXAVB629 :
Vcc IF 5v pin-8 Hvcc pin-22 V out pin-21
Vcc video 5v pin-26 H out pin-12 V ramp pin-25
Vcc video 9v pin H AFT pin-15 V fb pin-24
HFBP pin-27
IF in pin-6/7 X-tal 4.43 pin-40 TV in pin-36
IF VCO pin-49/50 X-tal 3.58 pin-32 Ext in pin-34
IF PLL pin-51 APC pin-35 Sync in pin-39
IF out pin-52 Killer pin-33
IF AGC pin-5
RF AGC out pin-4
AFT out pin-2
SIF in pin-3 SDA/SCL pin-14/10
Ext audio in pin-47 RGB out pin18/19/20
Audio out (direct) pin-48
Audio out pin-45
Service Mode
Tekan dan tahan tombol MENU pada TV
Tekan tombol "2" pada Remote
Tekan MENU pada TV atau Remote untuk keluar
White Balance adjustmen (remote)
Tombol "1" atau "4" untuk adjust R cut-off
Tombol "2" atau "5" untuk adjust G cut-off
Tombol "3" atau "6" untuk adjust B cut-off
Tombol "7" atau "Recall" untuk adjust R drive
Tombol "8" ayai "0" untuk adjust B drive
Protektor (mikrokontrol QXXAVB686)
Pesawat akan mati protek jika bagian horisontal tidak kerja. Sirkit protektor disampling dari tegangan yang keluar dari flyback oleh pin-24 mikrokontrol.
Fine tuning
Untuk melakukan fine tuning harus melalui service-mode
Tekan dan tahan tombol MENU pada TV
Tekan tombol “4” pada Remote
Lakukan fine tuning dengan tombl VOL.
Tekan MENU pada TV atau remote untuk keluar
Mengganti ic memori
Jika ic memori diganti maka akan otomatis terisi data default dari ROM mikrokontrol. Pesawat mungkin akan bekerja tidak normal sebelum dilakukan re-adjustment.
3. Cara Masuk Service Mode Tv Sanyo
Kesulitan untuk masuk ke factory adjustment teve Sanyo. Dibawah ini adalah beberapa alternatip untuk dapat dicoba.
Cara 1 : (banyak digunakan pada teve flat)
Tekan dan tahan MENU pada front panel
Tekan “1” pada remote (atau ada pula yang angka “2”)
Tekan MENU pada remote untuk exit (data otomatis akan disimpan)
Untuk navigasi menggunakan Cursor Up/Down (atau MUTE-TIMER) dan Vol Up/down
Cara 2 :
Matikan main switch atau cabut colokan listrik
Tekan dan tahan Vol-down
Hidupkan pesawat
Untuk exit/simpan data tekan MENU
Cara 3 : (banyak digunakan pada flat)
Tekan dan tahan Vol-down pada front panel
Tekan tombol Teletext-hijau pada remote
Tombol angka untuk memilih sub-menu
Navigasi dengan Chanel dan Volume
Exit dengan tombol lain yang tidak digunakan
Cara : 4
Tekan MENU pada remote dan lepas
Dengan cepat ganti tekan tombol Vol-up pada front panel
Navigasi dengan tombol Chanel dan Volume
Cara 5 :
Tekan tombol MEMORI pada front panel kemudian lepas
Dengan cepat tekan tombol MENU pada remote (atau MEMORY)
Navigasi dengan SOUND-SET pada remote
Cara 6 :
Pada remote kontrol
Tekan tombol MENU
Kemudian lanjutkan tekan DISPLAY (3x)
Navigasi menggunakan Chanel dan Volume
Exit dengan DISPLAY
Cara : 8
Tekan dan tahan tombol FUNCTION pada remote
Kemudian tekan Ch-up pada front panel
Navigasi dengan Chanel dan Level
Exit cabut colokan listrik
Cara 9 :
Tekan dan tahan MENU pada front panel
Tekan Vol-up pada remote
Navigasi dengan TIMER-MUTE dan Vol Up/Down
Exit dengan MENU
-----------------------------------------------------------------------------------------------
Cara ganti IC memori Sanyo :
Ganti dengan memori kosongan
Hidupkan teve
Tekan dan tahan tombol TV/AV pada front panel minimal selama sekitar 2 detik
Akan muncul tulisan "CLR"
Tekan tombol Ch-up pada front panel
Inisialisasi memori akan selesai hingga muncul tulisan angka "1"
Masuk ke service mode untuk adjustment data-data berikut :
RF AGC Item 01, RF AGC
Horizontal centre Item 02, H-PHA
Vertical size Item 04, V-SIZ
Vertical-S correction Item 05, V-SCO
Vertical linearity Item 06, V-LIN
Gray scale Item 14inch-17, 19inch-21
4. Cara ganti EEPROM Tv Sanyo
Cara ganti EEPROM Sanyo secara garis besar ada 2 macam, dimana hal ini tergantung dari nomor modelnya.
Cara ke .1
Pasang eeprom kosongan yang masih baru
Hidupkan pesawat (pesawat tidak langsung nyala)
Tunggu beberapa saat - menunggu proses eeprom di-isi data secara otomatis
Setelah proses selesai, maka pesawat akan nyala sendiri
Buka service menu – kemudian adjust geometri dan white-balance
Exit – matikan pesawat Cara ke.2
Pasang eeprom kosongan yang masih baru
Nyalakan teve (pesawat langsung nyala)
Tekan dan tahan tombol TV/AV pada front panel selama 2 detik
Akan muncul display “CLR” pada layar
Kemudian tekan tombol Ch Up pada remote
Akan muncul display “1” pada layar
Pengisian data (inisialisasi) eeprom telah selesai
Buka service menu – adjust geometri dan white balance
Exit – matikan pesawat http://marsonotv.blogspot.co.id/2011/08/cara-ganti-eeprom-sanyo.html
5. Protektor Sanyo flat chasis AC5G1 LA76818 - QXXAVC305
R475 mendapat tegangan dari jalur heater
D468 disambung ke mikrokontrol pin-29 PF (Power Fail) – normal tegangan pada pin ini adalah “H”
Tegangan ac heater disearahkan dengan D467. Normal tegangan pada elko C469 adalah lebih dari 6.8v – maka diode zener D476 akan tembus atau “on” – dan pada R479 ada tegangan 6v
Jika ada problem pada bagian horisontal atau flyback yang menyebabkan tegangan HEATER DROPS – sehingga tegangan pada elko C469 kurang dari 6.8v – maka D476 akan “off” – dan tidak ada tegangan pada R479 - Dan akan menyebabkan mikrokontrol protek
Untuk melumpuhkan protektor dapat di-open D468.
6. Protek horisontal Sony dengan CXA1213
Model-model Sony lama yang menggunakan ic CXA1213 ini mempunyai sistim protek yang akan mematikan kerja bagian horisontal jika terjadi B+ over voltage.
Berdasarkan keterangan dari datasheet CXA1213 pin-22 adalah pin yang digunakan untuk mendeteksi jika terjadi over voltage.
Jika terjadi over voltage maka pin-27 HD (Horisontal Drive) tidak akan mengeluarkan pulsa-pulsa horisontal.
Pin-21 mendapatkan tegangan referensi dari diode zener D321 sebesar 5.6v
Sirkit protektor adalah Q561. Dari kolektor melalui sebuah diode dihubungkan ke pin-22

Pada kondisi normal tegangan pada kolektor Q561 adalah nol.
Jika terjadi B+ over voltage, maka emitor-kolektor akan tembus sehingga kolektor ada tegangan. Hal ini akan menyebabkan tegangan pada pin-22 naik dan horisontal protek.
Untuk melumpuhkan sistim protek, maka dapat dilepas Q561.
Catatan : Horisontal Vcc CXA1213 adalah pin-25 (9v)
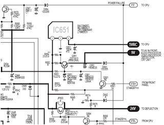
7. Sirkit protek Sanyo chasis AC5 dg QXXAVC305 dan LA76818
Protek input adalah pin-27 PF (Power Failure) QXXAVC305

Protek akan aktip bekerja disebabkan karena :
Heater protek. Disebabkan misalnya karena heater tidak nyala karena solderan retak, tegangan heater drops, flyback belum kerja, atau ganti flyback bukan ori (sirkit lihat gbr. dibawah)
Tidak ada tegangan keluaran 9v dari transistor regulator Q661.
Tidak ada tegangan keluaran 24v untuk bagian vertikal dari tranfo switching.
Tidak ada tegangan pada elko C467. Secara total protek dapat dilumpuhkan dengan melepas R830 yang berhubungan dengan pin-27 (lihat gbr. diatas)
R475 disambung ke flyback (Heater)
Normal tegangan pada elko C469 harus lebih dari 9.1v sehingga diode zener D476 tembus dan pada R479 ada tegangan.
Jika tegangan pada elko kurang dari 9.1v, maka pada R479 tidak ada tegangan tembus, dan menyebabkan protek
Protek dapat dilumpuhkan dengan melepas D468AA

Tidak ada komentar:
Posting Komentar